用友【U8+案例分享】稻香村 百年老店 创新互联
来源:用友 | 作者:YHJ | 发布时间: 2020-07-27 | 870 次浏览 | 🔊 点击朗读正文 ❚❚ | 分享到:
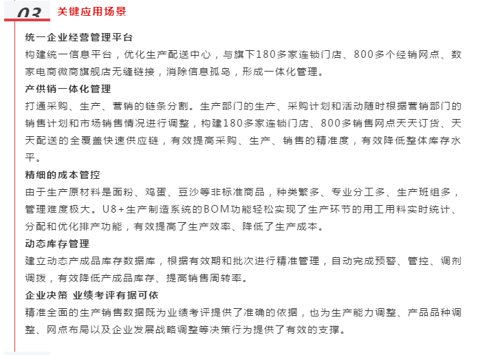
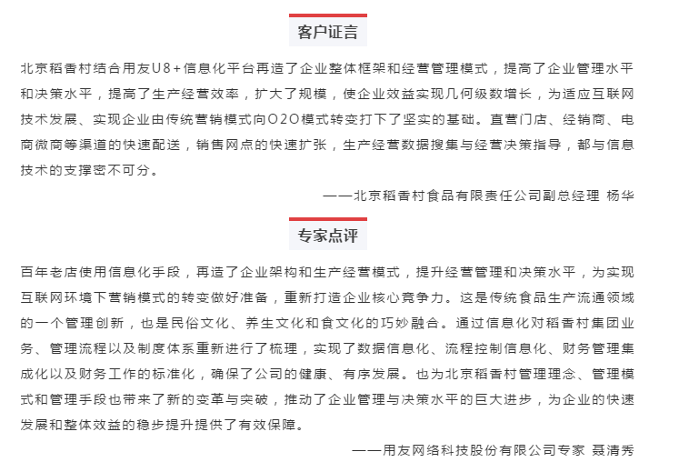
用友【U8+案例分享】稻香村 百年老店 创新互联,北京稻香村始建于清朝光绪二十一年(公元1895年),主要生产糕点、肉食、速冻食品、月饼、元宵、粽子等600多种特色食品。1984年复业至今已快速发展成为全国领先的大型综合性食品生产流通企业。旗下拥有全国最大的现代化传统食品生产配送基地和190多家连锁店、800多个实体销售网点、数家电商微商旗舰店,从业人员近万人,2016年年销售额达63亿元。
用友【U8+案例分享】稻香村 百年老店 创新互联

北京稻香村始建于清朝光绪二十一年(公元1895年),主要生产糕点、肉食、速冻食品、月饼、元宵、粽子等600多种特色食品。1984年复业至今已快速发展成为全国领先的大型综合性食品生产流通企业。旗下拥有全国最大的现代化传统食品生产配送基地和190多家连锁店、800多个实体销售网点、数家电商微商旗舰店,从业人员近万人,2016年年销售额达63亿元。












苏州益友智创信息科技有限公司自成立于2009年,始终坚持用户之友 ,益者有三友 ,聚智创未来的核心价值观。 用心经营,专注企业组织服务10年,致力于服务苏州地区企业与公共组织的数字化转型与智能化发展,推动企业服务产业变革,用创想与技术推动商业和社会进步。公司以优化管理和整合资源为核心,以提升效益为目的,为企业、事业单位提供财务、供应链管理(SCM)、企业资源规划(ERP)、人力资源(HR)、销售管理系统(CRM)和办公自动化(OA)等信息化服务和网络系统集成服务。公司同时是用友网络股份有限公司用友NC6(服务大型企业互联网化),用友U8+(成长型企业互联网应用平台架构),用友T+(企业互联网应用,移动管理 All in One)等系列产品的苏州地区销售和实施服务官方授权单位,获得江苏省民营科技企业,江苏省科技型中小企业,大学生实习基地,工信部中小企业辅导站等。
苏州益友智创提供用友软件,用友u8,用友u8下载,用友u8反结账,用友u8教程,用友u8财务软件教程,用友u8软件免费下载,用友u8安装,用友u8报价