


盛帆电子借助用友 U8+ 规范了内控的标准、优化了企业内部管理流程、建立了统一的财务业务一体化集成平台与精细的成本管控平台,企业正逐步迈向智能制造智能管理。
企业简介
武汉盛帆电子股份有限公司位于中国光谷的汤逊湖畔,是武汉市重点推荐的高新技术企业。公司现有员工 500 余名,其中本科及以上学历人员 180 余人。盛帆一直致力于利用先进技术提供水、电、气的计量、抄表和收 费的解决方案。在“节能、环保、创新”的理念下,先后成功研制出各类小体积、低功耗产品 50 余种产品,申 请国家专利三十余项,在同行业中处于领先地位。
|
1 |
实现订单的在线处理,通过系统来规范各业务部门工作的标准化; |
|
2 |
对原材料采购过程实现可追溯,进一步对质量进行把控; |
|
3 |
通过系统可以有效控制库存量,减少或杜绝呆滞的发生; |
|
4 |
提高各部门的办公效率,特别是对历史数据的查询和统计; |
|
5 |
通过业务数据共享 , 提高财务部门的办公效率。 |

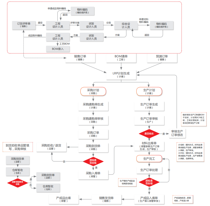
• 安排计划时,根据计划安排需要选择相应销售订单,通过LRP计划管理分别展开编排其对应的采购计划、生产计划和委外计划, 可根据需要灵活调整计划选择范围;
• 根据 LRP 计划编排的生产订单作为车间生产加工指令,所有生产领料、完工入库均根据生产订单关联生成,保证生产任务 的清晰与准确,为生产过程管控和生产分析提供依据;
• 成本管理围绕生产订单及其对应领料及入库(投产完工)情况进行核算,通过定义合理的费用分摊标准实现成本的精细化管
理,精确分析产品单品成本、订单成本及各项成本构成等。
关键应用场景
1
建立科学敏捷的生产制造管理体系
通过 U8+ 系统建立科学高效的计划管理平台,实现计划的快速准确下达。销售部门下达销售订单,计划调度部根据销售订单下达生
产订单,并运行LRP 计划,采购部门根据计划量进行物料采购处理,齐套分析,车间根据生产订单领料。

2
财务业务一体化,实现内控管理提升
通过 U8+ 业务系统与财务系统的无缝衔接,实现业务发生与财务账务自动衔接,保证业务数据与财务数据的一致性和准确性,实现
财务核算职能向管理职能的提升,强化内部业务监督功能,同时,一体化平台管理实现内部数据实时共享,包括实时查看库存情况,有效 减少呆滞发生。

3
建立精细化的成本核算体系
成本手工核算不仅工作量大,而且核算较粗,核算过程涉及大量业务单据统计管理,核算一张成本报表需要几天时间,不仅耗费大量 时间,同时数据准确率很低。通过 U8+成本管理与业务系统集成应用,为企业搭建一套成本核算管理体系,自动归集料工费,进行成本核算, 大大提高核算效率;而且成本核算能精确核算到订单批次和工序,费用分摊可根据实际业务发生灵活定义,大大提高核算精细度,并且自
动提供多角度成本分析报表,从而大大提高成本会计核算成本的及时性和准确性,为企业成本分析决策提供真实数据。
苏州益友智创信息科技有限公司自成立于2009年,始终坚持用户之友 ,益者有三友 ,聚智创未来的核心价值观。 用心经营,专注企业组织服务10年,致力于服务苏州地区企业与公共组织的数字化转型与智能化发展,推动企业服务产业变革,用创想与技术推动商业和社会进步。公司以优化管理和整合资源为核心,以提升效益为目的,为企业、事业单位提供财务、供应链管理(SCM)、企业资源规划(ERP)、人力资源(HR)、销售管理系统(CRM)和办公自动化(OA)等信息化服务和网络系统集成服务。公司同时是用友网络股份有限公司用友NC6(服务大型企业互联网化),用友U8+(成长型企业互联网应用平台架构),用友T+(企业互联网应用,移动管理 All in One)等系列产品的苏州地区销售和实施服务官方授权单位,获得江苏省民营科技企业,江苏省科技型中小企业,大学生实习基地,工信部中小企业辅导站等。


苏州益友智创提供用友软件,用友U8,用友U8下载,用友U8反结账,用友U8教程,用友U8财务软件教程,用友U8软件免费下载,用友U8安装,用友U8报价
版权和免责声明:本网站的字体及图片均来源于网络,未注明来源或转载自其他媒体的文章或作品,本网转载出于传递更多信息之目的,并不意味着赞同其观点或证实其内容的真实性;如果您认为字体、图片、文章或作品有可能损害您的利益或知识产权或想友链互换,请与我们联系。联系邮箱:kswyw@qq.com
网站备案号:苏ICP备18018563号-1 苏ICP备18018563号-6 版权所有:苏州益友智创信息科技有限公司