


结果,他发现自己几乎陷入了“地雷阵”:时间越来越吃紧;每天的协调,使他精疲力竭;太多的内耗,使他应接不暇;一些部门的态度消极,实施人员太少……最要命的是,总经理因为看不到实施成效,又听到各方抱怨,对ERP产生了疑虑。
表1 ERP项目需要规划的基本内容
这位CIO的问题出在哪呢?追根溯源,在于这位CIO仅仅在形式上完成了如表1所示的ERP规划。
规划ERP不能就事论事,更不能仅仅局限于技术规划。ERP规划阶段是企业运筹帷幄,决胜千里的过程。因此,我将“规划篇”作为《ERP兵法》的第一篇。
那么,成功的CIO们都是怎样规划ERP的呢?
孙子说:“经之以五事,校之以计而索其情:一曰道,二曰天,三曰地,四曰将,五曰法。”
对于运筹ERP项目的CIO而言,经之以五事,就是要规划好五个层面的问题:一要讲政治;二要借天时;三要辟地利;四要配干将;五要有法治。
什么是企业政治?管理学的政治与政治学的政治不一样。管理学的政治是指那些“不是由组织正式角色所要求的,但又影响或试图影响组织中利害分配的活动”(引自Stephen P. Robbins “Organizational Behavior”)。例如,在ERP系统实施过程中,一些员工为了隐瞒自己的过失,篡改数据,文过饰非,这就是管理学中的政治。
什么样的企业需要特别关注企业政治呢?总结ERP咨询和实施案例,我发现,可以通过以下线索来判断企业政治行为的强弱:
表2 如何从小细节发现大问题?
如果您的企业出现上述五条线索的任何一项,在实施ERP的时候,就需要特别关注企业的政治行为了。因为在这些企业里实施ERP,一些问题会久议不决,一些简单的问题会越协调越复杂,好不容易形成的正确决议又可能难以实施。如果CIO能够在规划阶段就预见到企业政治行为对ERP项目的影响,就可以发现一些具有深远意义的实施策略。
例如,一家历史悠久的国有机械制造业企业进行管理信息化建设时,CIO从分析企业政治行为中发现了一条最佳路径。于是,在起步阶段,他们没有立即实施ERP系统,而是先避重就轻,从OA入手,目的是使各级管理者能在最短的时间内,亲身感受到信息化给企业带来的变化,从而重视ERP的实施,重视信息技术部门的管理价值。
另一家大型装备制造业企业的CIO,在ERP系统的策划阶段,投入最大精力做的两件事,一是ERP选型;二是从各个角度使高层领导团队认识到实施ERP的重要性和艰巨性。后来,在ERP项目实施过程中,只要遇到问题,就会有总经理的支持,保证了ERP系统的顺利推进。
而在那些实施艰难的ERP项目中,几乎都有CIO痛苦的身影,他们陷入了部门对峙,孤立无援而又束手无策。
因此,在做ERP规划的时候,首先要有一个影子规划,这就是政治策略。政治策略的核心,就是要明确如何才能“管理”好自己的领导和同级管理者。
时势造英雄。选择一个好的时机可以使ERP项目更容易地推进。
对于那些有历史渊源的大中型企业而言,ERP要解决的管理问题,有很多是盘根错节的。改革会牵涉个人利益。在平稳的经营环境中,解决这些盘根错节的问题,需要付出较大的改革成本。而当某种机会或危机出现时,情况就不同了。所以,借天时,就是要寻找恰当的时机。
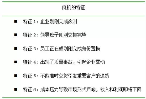
什么样的时机是启动ERP项目的良机呢?
总结以往案例,以下时机可能是一个良好的契机,需要引起企业的重视(如表3所示):
表3 如何发现启动ERP项目的良机?
上述机会之所以可以成为实施ERP的良机,是因为在这种条件下,更容易激发各级员工的危机意识、发展意识和变革意识,可以更好地调动各级员工们的积极性。
如果没有上述良机出现,又该怎么办呢?答案是如果没有这样的良机,不妨创造这样的机会。
河南一家处于垄断行业的国有中型装备制造业企业,几十年来,收益一直平稳,为了使各级员工能够认识到实施ERP的必要性和紧迫性,这家企业通过党群系统向全厂发起了危机意识教育,大力宣讲潜在的危机。在这家从来不为工资发愁的企业里,员工们意识到了未来的危机,从而认识到管理改革和实施ERP的必要性,使上下齐心协力,取得了非常好的实施成效。
还有一些时机是需要CIO警惕的不良时机。
河北的一家企业刚刚完成了ERP生产系统的上线运行,就发生了业务重组。一年后,企业稳定下来,又重新实施系统。另一家企业因为高层权力频繁更迭且各有不同的管理思路,导致ERP系统启动之后一拖再拖……总结各方实施案例,以下时机需要引起警惕(如表4所示):
表4 如何确定不良时机?
辟地利,要靠管理咨询。
实施ERP不一定要做管理咨询,但实施成效显著的ERP项目大多先从管理咨询项目入手,并始终有管理咨询的护航。这是因为借助不同程度的管理咨询,可以在更彻底地治愈企业管理“症结”的同时,最大限度地彰显信息化的成效。
在一家大型机车制造企业的ERP项目中,我们首先从管理咨询入手,通过管理咨询理清组织结构和基本流程。在此基础上,开始实施ERP系统,伴随ERP系统的推进,管理咨询顾问继续细化各级流程。出现管理问题时,管理咨询顾问、技术实施顾问和企业人员会共同商讨并提出解决方案。从而,既根治了企业陈年积弊,又辅助ERP系统发挥出了最大的功效。在此基础上,管理咨询顾问又全面优化了企业的绩效管理和薪酬管理体系,解决了系统上线后,在新的运营环境下,员工的积极性和业绩导向问题。
而在那些没有管理咨询辅助,或者咨询服务蜻蜓点水,或者咨询方案无关痛痒的企业,实施ERP的大部分时间都消耗在了“是适应企业,还是适应软件”的拉锯战上,实施结果往往不是企业的最佳选择。
因此,选择适宜的咨询公司和咨询师为企业开辟“地利”,将会对ERP项目实施成效产生深远的影响。
虽然说实施ERP是“一把手”工程,但“一把手”不可能事必躬亲,要有得力的干将承担起实施责任。
东北一家大型制造业企业的信息中心主任承担了实施ERP项目的全部责任。他尽职尽责,殚精竭虑,但还是无法协调各部门的矛盾,无法统一各方面的意见,最后,项目只好停工。而在同一体系的另一家企业里,ERP项目却一路顺风,甚至创造了奇迹。这家企业成功的原因在于组成了超强的ERP领导团队。总结成败案例,企业的将帅组合应以三人组合为基准。
这三人组合的第一位是“帅”。他就是总经理,或者处于企业高层管理团队,对上(董事会或总经理)的忠诚度和信任度高,对下的协调和执行能力强;既有改革的热情和勇气,又对企业文化有着深刻的认识。
第二位是“文将”。他处于中层管理团队,身居企管部部长之类的核心管理位置,有改革的热情和勇气,有协调和组织各部门配合的权力,也有下达工作计划和考核各部门工作业绩的职责。由其负责考查ERP计划,协调部门意见,考核项目进度,顺理成章,事半功倍。
第三位是“武将”,是信息技术部门的领导,负责ERP的技术实现和持续改进,有改革的热情和坚韧的毅力,有信息化建设的管理责权,有一个直属团队可以完成ERP实施工作。由其持续负责ERP系统的实施和改进,是企业信息化建设成功的基本保障。
上述组合,在实践中,可以根据企业情况有几种变形。例如:在那家组成超强团队的成功企业里,在将帅三人组合的基础上,从各个部门抽调了十二位中层管理者或业务骨干,组成了ERP管理小组,负责解决管理问题,做出各种决策。而在河南的一家企业中,在将帅的三人组合的基础上,人力资源部部长和财务部部长进入了团队,同样取得了非常好的成效。
虽然组合可以多种形式,但对于大中型企业而言,仅有信息技术部门来承担全部责任显然是不够的。因为ERP不是技术改造项目。当实施ERP波及到企业岗位设置、工作流程和规章制度等问题时,信息部门即便跑断腿也未必能解决的,高层领导或相关职能部门一次会议、一次协调就能定案。
虽然CIO的职务只能委以一人,但在项目实施过程中,应该有一个责权分明的CIO团队,或者说,CIO需要一个领导团队的支持。因此,在规划ERP时,要结合本企业的情况考虑好领导团队的最佳配置,这种配置不是把领导名单罗列进来就可以的,而是要抓住企业的关键症结,拟定真正能够负责任的最佳人选。
强调法治,是因为ERP项目的复杂程度要远远高于一般意义上的管理咨询和技术引进项目。实施ERP是一个系统工程,所以,规划ERP的最后一步,是要为ERP立法。
立法的核心内容包括:明确的责任分工,明确的时间表和里程碑,明确的绩效考核和奖罚办法。这些“法规”要在ERP项目启动之时,就予以公布执行“法规”在项目实施过程中的执行力度直接决定了项目推进速度的快慢。
在一个成功案例中,制定了如表5所示的规章制度。这些制度从项目启动一直到实施完毕,始终得到执行,从而确保了ERP项目的实施成效。
表5 某企业实施ERP的相关制度
当这家企业出现帐实相符率没有按期达标的问题时,厂务会首先处罚了项目负责人,并贴出告示,引起震动。严肃考核的效果是不仅使问题得到迅速解决,而且还起到了杀一儆百的震慑作用。
而在另一家企业,当出现数据不准的问题时,几个部门互相推诿,纠缠不清。于是,系统上线运行时间一拖再拖,最后企业只得以最不经济的方式勉强解决了问题。同样是数据准确性问题,在这家企业成了一道难题,是因为没有明确的责任约束、时间约束和奖罚约束。这就是为ERP“立法”并严格“执法”的价值所在。
总结本篇,对于那些规模较大,或者历史较为悠久,或者管理关系比较复杂的企业而言,当CIO运筹帷幄ERP之时,首先要评估企业的“道”、“天”、“地”、“将”、“法”这五事,并制定出相应的政治策略、时机策略、管理咨询策略、用人策略和制度保障策略。当CIO对这“五略”都成竹在胸时,就开启了ERP成功的大门。
版权归原作者所有,如有侵权请联系删除。
免责声明:本文系网络转载,版权归原作者所有。但因转载众多,无法确认真正原始作者,故仅标明转载来源。本文所用视频、图片、文字如涉及作品版权问题,请第一时间告知,我们将根据您提供的证明材料确认版权并按国家标准支付稿酬或立即删除内容!本文内容为原作者观点,并不代表本公众号赞同其观点和对其真实性负责。
版权和免责声明:本网站的字体及图片均来源于网络,未注明来源或转载自其他媒体的文章或作品,本网转载出于传递更多信息之目的,并不意味着赞同其观点或证实其内容的真实性;如果您认为字体、图片、文章或作品有可能损害您的利益或知识产权或想友链互换,请与我们联系。联系邮箱:kswyw@qq.com
网站备案号:苏ICP备18018563号-1 苏ICP备18018563号-6 版权所有:苏州益友智创信息科技有限公司